№334 ГДЗ Рымкевич 10-11 класс (Физика)

Решение #1

Изображение В воде с глубины 5 м поднимают до поверхности камень объемом 0,6 м3. Плотность камня 2500 кг/м3. Найти работу по подъему...

Решение #2

Изображение В воде с глубины 5 м поднимают до поверхности камень объемом 0,6 м3. Плотность камня 2500 кг/м3. Найти работу по подъему...

Решение #3

Изображение В воде с глубины 5 м поднимают до поверхности камень объемом 0,6 м3. Плотность камня 2500 кг/м3. Найти работу по подъему...
Загрузка...

Рассмотрим вариант решения задания из учебника Рымкевич 10-11 класс, Дрофа:
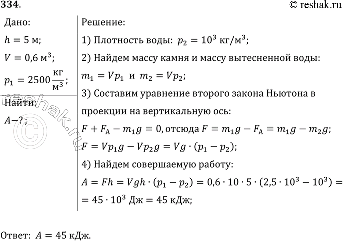
В воде с глубины 5 м поднимают до поверхности камень объемом 0,6 м3. Плотность камня 2500 кг/м3. Найти работу по подъему камня.
*Цитирирование задания со ссылкой на учебник производится исключительно в учебных целях для лучшего понимания разбора решения задания.
*размещая тексты в комментариях ниже, вы автоматически соглашаетесь с пользовательским соглашением